10 年
手机商铺
入驻年限:10 年
周经理
上海 松江区
耗材、细胞库 / 细胞培养、试剂、原辅料包材、实验室仪器 / 设备、技术服务
生产厂商 经销商 科研机构 代理商
公司新闻/正文
551 人阅读发布时间:2018-01-04 11:12
STAT3被认为在包括肺癌在内的多种恶性肿瘤中发挥致癌作用,因此,靶向STAT3被认为是一种干预治疗途径,但来自奥地利的科研工作者却发现在KRAS突变的肺腺癌中,STAT3具有意想不到的肿瘤抑制作用。该文章发表在2015年1月的Nature Communications 杂志上。
事实上,小鼠肺部STAT3组织特异性的失活会引起肺腺癌的发生及恶化,进而显著降低生存率,在人肺腺癌移植瘤细胞上敲低STAT3也会促进肿瘤的生长。临床上有抽烟史的肺腺癌患者在病情恶化及死亡率升高时常伴随着STAT3的低表达,而抽烟会导致KRAS的突变,因此,KRAS突变引起的肺癌抑制了STAT3的表达水平。随后,作者也证明了STAT3会隔离细胞质中的NF-κB,进而调控NF-κB诱导的IL-8的表达,因此抑制IL-8调控的肿瘤浸润、肿瘤血管生成及肿瘤发展。该研究成果阐明了一个针对KRAS突变肺腺癌的治疗和预后新通路——STAT3–NF-κB–IL-8通路。
利用奥地利TissueGnostics公司图像获取软件HistoFax获取了高质量的图像,进而利用免疫组化定量分析工具HistoQuest完成了以下关键数据的分析:

Figure 2 STAT3改变肿瘤微环境与肿瘤血管生成。
利用奥地利Tissue Gnostics公司的HistoFAXS图像采集软件和HistoQuest定量分析软件对两种基因型的6周、10周、13周小鼠肺癌组织中1mm2内CD31阳性表达的数量进行的统计对比,结果表明在每个检测时间点上都发现了STAT3缺失的小鼠肺癌组织中肿瘤血管的增生,同时也检测出CD31阳性率在逐步上升。HistoQuest 免疫组化定量分析软件能够定量分析单个细胞的染色情况,极大方便了我们处理类似数据。

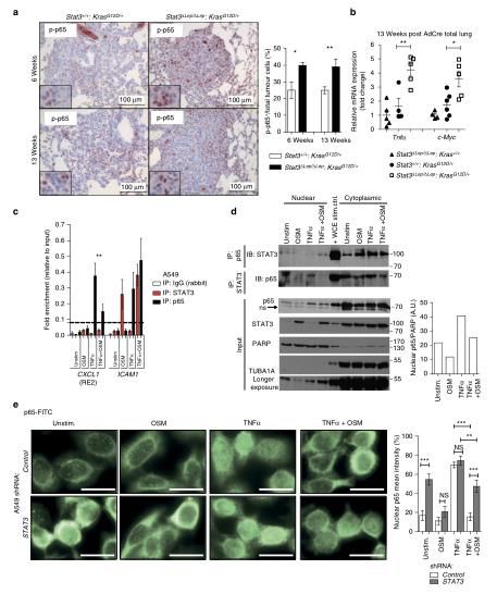
Figure 5 STAT3通过阻断细胞质中的P65来降低NF-κB的活性。
利用奥地利Tissue Gnostics公司的Histo Quest定量分析软件对两种基因型的6周和13周小鼠肺癌组织中所有肿瘤细胞内P-P65阳性表达的数量进行的统计对比,结果表明两种基因型的小鼠肺癌组织内P-P65的阳性比例未升高,而P65为NF-κB的亚基,说明NF-κB的含量也未升高。HistoQuest定量分析软件在本实验中起到至关重要的作用,定量、快速的分析方式为科研工作者提供了有力的工具。
Ludwig Boltzmann 癌症研究所的科研工作者与奥地利 TissueGnostics 公司合作,采用全景扫描无缝拼接技术得到高分辨率的免疫组化图片,再利用HistoQuest 软件提供定量化的数据分析结果以直方图的形式呈现阳性细胞比例。他们发现:STAT3改变了肿瘤的微环境和肿瘤血管的生成,通过阻断细胞质中的P65来降低NF-κB的活性,最终抑制Kras诱导的肺癌发展。